按照首批次應用保險補償機制試點工作安排,我們組織修訂形成了《重點新材料首批次應用示范指導目錄(2024年版)》(征求意見稿),現公開征求社會各界意見。如有意見或建議,請填寫征求意見表,于11月24日前反饋工業和信息化部原材料工業司。
郵箱:liuyilang@miit.gov.cn
聯系電話:010-68205566
附件:1.《重點新材料首批次應用示范指導目錄(2024年版)》(征求意見稿)
2.征求意見表
原材料工業司
2023年11月13日
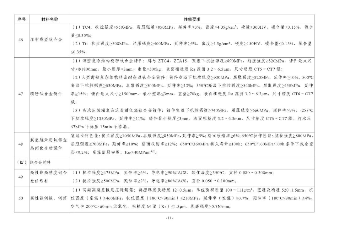
附:《重點新材料首批次應用示范指導目錄(2024年版)》(征求意見稿)









.jpg)













































分享好友
